Kenmerken MODELA MDX-50 Benchtop Modelleertoestellen

Nauwkeurig frezen op een brede waaier van materialen
De volgende items zijn slechts een greep uit de materialen die kunnen worden gemalen met de MDX-50 tafelmodel CNC-freesmachine:
ABS
POM
Nylon
Modelplaat
Modelwas
PVC
Hardhout
Acetaal

Betere prestatie, recht uit de doos
De MDX-50 vergroot de prestatie met een grotere werkzone (400 (X) x 305 (Y) x 135 (Z) mm) en hogere bedrijfssnelheden (dankzij een hoger toerental), terwijl de productietijd wordt beperkt met een snellere jobverwerking en een automatische gereedschapswisselaar voor een continue werking zonder te stoppen om de freesgereedschappen te vervangen. De MDX-50 biedt een ‘out of the box’ productie met meegeleverde CAM-software en zonder nood aan een extra luchtcompressor.

Bespaar tijd dankzij onbewaakte productie
De MDX-50 beschikt over een indrukwekkend aantal geautomatiseerde eigenschappen zodat gebruikers vol vertrouwen kunnen frezen, zelfs wanneer ze niet bij het toestel staan.
• De geautomatiseerde gereedschapswisselaar maakt een onbewaakte werking mogelijk, dag en nacht
• De automatische sensorfunctie corrigeert de lengte van het gereedschap om voor elke opdracht een nauwkeurig resultaat te garanderen.
• Er is een optionele roterende as verkrijgbaar voor de probleemloze productie van complexe oppervlakken:
◦ Roteert automatisch materialen van 0 tot 360 graden
◦ Indiceert voor 2-zijdige, 4-zijdige en hoeken op maat
◦ Versnelt de productie – kortere verwerkingstijd voor een snellere levering
Combineer de ATC met de optionele roterende as voor een complete, onbewaakte werking.

Gemakkelijke bediening en intuïtieve software garanderen buitengewone resultaten
Het eenvoudige, maar krachtige geïntegreerde bedieningspaneel, het virtuele bedieningspaneel (VPanel) en de gebundelde SRP Player CAM-software maken van de MDX-50 de ideale freesoplossing voor studenten, technische hobbyisten, liefhebbers en professionals.
Met het bedieningspaneel vooraan op de machine kunnen bijna alle bedieningen vanaf het toestel worden uitgevoerd zonder dat een extra pc vereist is. De VPanel-interface werkt probleemloos met de MDX-50 en stelt gebruikers in staat om de spindelrotatie of de -snelheid te veranderen terwijl de machine nog draait.
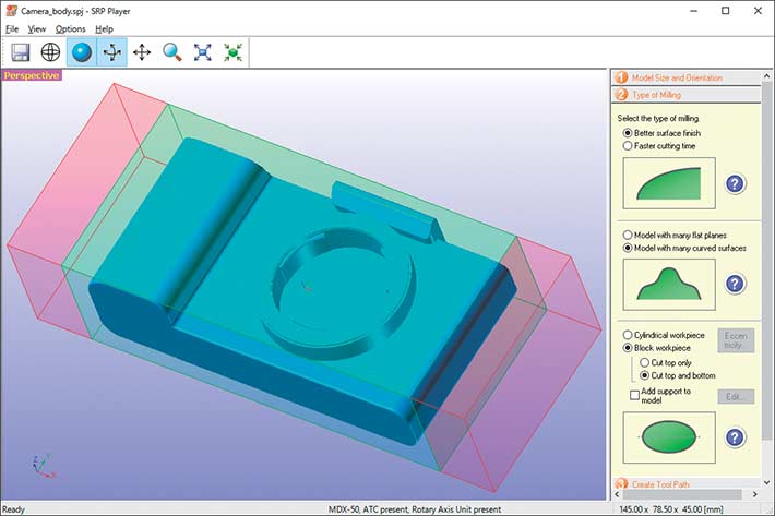
De meegeleverde SRP Player CAM-software werd geüpdatet om ondersteuning te bieden voor de geavanceerde functies van de MDX-50. De freesinstellingen kunnen in vijf eenvoudige stappen worden geconfigureerd, waardoor de bediening heel simpel is, zelfs voor gebruikers die geen freeservaring hebben.

ClickMill

G Code ondersteuning

Krachtige geïntegreerde bedieningspaneel
Met het bedieningspaneel vooraan op de machine kunnen bijna alle bedieningen vanaf het toestel worden uitgevoerd zonder dat een extra pc vereist is. De VPanel-interface werkt probleemloos met de MDX-50 en stelt gebruikers in staat om de spindelrotatie of de -snelheid te veranderen terwijl de machine nog draait.

Geniet van een RolandCare garantie
RolandCare zorgt voor jaren van betrouwbare service – zelfs in de meest veeleisende printomgevingen – en geeft u de gemoedsrust die u nodig heeft. Bezoek onze support pagina en vind het ideale garantie pakket voor u.
Roland DG heeft een reputatie verdiend voor duurzame, hoog performante toestellen, ondersteund door een eersteklas klantenservice. Deze ondersteuning omvat deskundige technische assistentie, video's en gratis Roland-software-updates voor de levensduur van het toestel.
De internationale ISO-certificeringen van Roland DG zijn uw garantie voor een hoogwaardig product en service.
*Voorwaarden & Bepalingen zijn van toepassing. Zie garantiepagina voor details.