Функциональные возможности настольной фрезерной машины MODELA MDX-50 с ЧПУ

Высокоточная фрезерная обработка различных материалов
Ниже перечислены лишь некоторые из материалов, которые может обрабатывать настольная фрезерная машина MDX-50 с ЧПУ:
ПОМ
Нейлон
Воск для моделирования
ПВХ
Твердая древесина
Ацеталь

Мелкие детали и гладкие поверхности
Благодаря улучшенной приводной системе, жесткой конструкции и более эффективному приводному механизму фрезерная машина MDX-50 изготавливает точные прототипы с невероятно гладкой поверхностью, которые можно использовать для тестирования их конструктивных особенностей, функциональности и совместимости с другими деталями. Наличие рабочего поля размером 400 мм (X) x 305 мм (Y) x 135 мм (Z) дает возможность производить как единичные крупные объекты, так и серии небольших деталей.
Мелкие детали и гладкие поверхности
Благодаря улучшенной приводной системе, жесткой конструкции и более эффективному приводному механизму фрезерная машина MDX-50 изготавливает точные прототипы с невероятно гладкой поверхностью, которые можно использовать для тестирования их конструктивных особенностей, функциональности и совместимости с другими деталями. Наличие рабочего поля размером 400 мм (X) x 305 мм (Y) x 135 мм (Z) дает возможность производить как единичные крупные объекты, так и серии небольших деталей.

Экономьте время
Автоматизированные функции MDX-50 позволяют пользователям быстро и комфортно изготавливать продукцию методом фрезерования. Чтобы максимально автоматизировать рабочий процесс и сделать его как можно более точным, используйте 5-местный автосменщик инструмента и дополнительную поворотную ось:
- Функция автозамера регулирует длину инструмента, обеспечивая высокую точность выполнения любой работы
- Дополнительная поворотная ось позволяет легко изготавливать объекты со сложными поверхностями:
- Машина комплектуется широкими, самоцентрирующимися зажимами для фиксации обрабатываемых деталей в области передней и задней бабки
- Автоматическое вращение материалов под углом от 0 до 360 градусов
- Пошаговое перемещение при обработке с 2 или 4 сторон , а также под произвольно заданными углами

Встроенная панель управления
При помощи встроенной панели управления, расположенной спереди, почти все операции можно выполнять на машине. Пользователи могут использовать рабочие функции и просматривать текущий статус выполняемых операций без необходимости постоянно обращаться к компьютеру.
Упрощенная настройка машины
MDX-50 не требует значительных затрат времени и усилий на настройку, поскольку отличается расширенной рабочей областью, внутренней подсветкой, обеспечивающей превосходную видимость, и инструментальным патроном, который позволяет незамедлительно установить автосменщик инструмента без использования гаечного ключа или каких-либо других приспособлений.
Безопасность, чистота и удобство производственного процесса
MDX-50 прекрасно подходит для использования в студиях и учебных учреждениях Передняя крышка обеспечивает повышенную безопасность рабочего процесса, а отходы попадают во встроенный контейнер, предназначенный специально для этой цели.

Поставляемое в комплекте ПО для опытных и начинающих пользователей
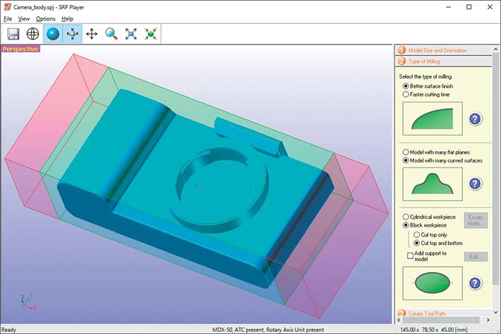
CAM-программа SRP Player
Это программное обеспечение, пользующееся популярностью в сфере промышленности и образования, было обновлено таким образом, чтобы соответствовать высокотехнологичным функциям фрезерной машины MDX-50. Настройки фрезерования можно задать в пять простых этапов, что дополнительно упрощает эксплуатацию данного устройства, делая ее доступной даже для тех, кто только начинает заниматься фрезерованием.
ClickMill

Поддержка G-кода

Виртуальная панель управления (VPanel)
Непревзойденная надежность и высококлассное сервисное обслуживание
MDX-50 представляет собой самое надежное фрезерное оборудование с высококлассным сервисным обслуживанием, технической поддержкой и комплексной гарантией от производителя сроком на один год.
Международные сертификаты Roland DG о соответствии стандартам ISO — это гарантия высочайшего качества продукции и услуг нашей компании.
