MDX-50 | Caratteristiche principali

Precisione su una vasta gamma di materiali
Il modellatore MDX-50 realizza prototipi e oggetti di grande qualità, con la massima precisione. Lavora diversi materiali:
POM
Nylon
PVC
Compensato
Legno chimico

Modella dettagli e superfici levigate
Il modellatore MDX-50 è la soluzione perfetta per realizzare prototipi, stampi o piccole produzioni. Utilizza la tecnologia SRP, complementare alla stampa 3D, per ottenere superfici perfettamente levigate e lavorare tanti diversi materiali, con grande precisione meccanica (fino a 0,01 mm).

Più tempo per te
MDX-50 utilizza una serie di accorgimenti tecnici che ti permettono di lasciare la periferica senza la presenza di un operatore dedicato, una volta impostato correttamente il lavoro:
- La funzione di rilevamento automatico corregge la lunghezza dell’utensile per assicurare sempre la massima precisione
- Il cambio utensile automatico permette alla periferica di lavorare autonomamente giorno e notte
- L'asse rotativo opzionale può essere utilizzato per riprodurre anche le superfici più complesse:
- Ruota automaticamente il materiale fino a 360°
- Permette la lavorazione su 2 e 4 facciate con angoli gestibili in lavorazione (custom)
- Aumenta la produttività, riducendo i tempi di lavorazione

Pannello di controllo integrato
Il pannello di controllo integrato permette di gestire quasi tutte le operazioni direttamente dalla periferica, senza dover utilizzare un computer.
Set-Up semplificato
MDX-50 riduce i tempi i tempi di set-up della macchina. Presenta inoltre una luce interna per una maggiore visibilità dell'area di lavoro e include un adattatore che permette l'installazione veloce del cambio utensile automatico (ATC), senza dover ricorrere all'uso di chiave incluse o altri attrezzi.
Sicurezza e pulizia
MDX-50 è stata progettata per garantirti sicurezza e affidabilità. Può essere utilizzata in studio, all’interno di scuole o centri di formazione. La cover protegge gli operatori e previene la fuoriuscita dei residui di lavorazione, che vengono raccolti in un apposito vassoio per mantenere l’ambiente di lavoro sempre pulito.

Software facile e intuitivo
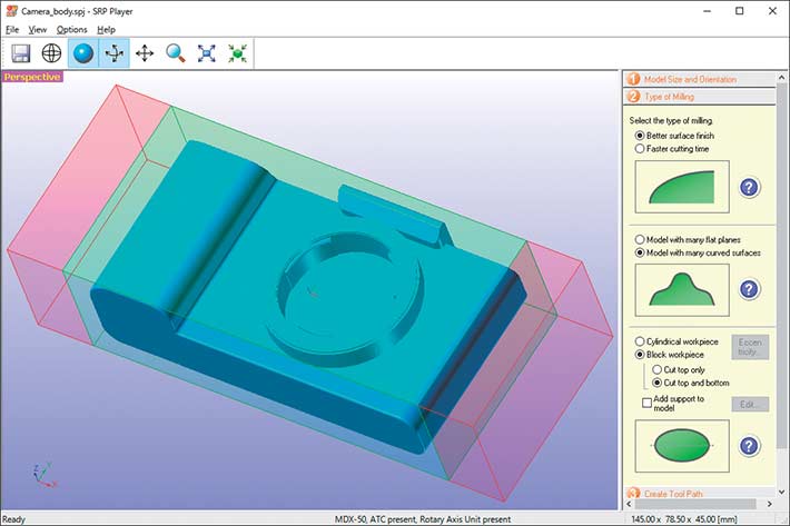
Software CAM SRP Player
Il software CAM SRP Player è stato aggiornato per sfruttare le nuove funzionalità della MDX-50. Il software è incluso e consente di configurare le impostazioni di fresatura in 5 semplici step. In questo modo, anche gli operatori meno esperti sono subito produttivi.
ClickMill

G Code

Virtual Control Panel (VPanel)
Il pannello di controllo incorporato permette di impostare le operazioni di fresatura in maniera facile e veloce, direttamente dalla periferica. La velocità di fresatura e di rotazione del mandrino possono essere modificate con facilità. VPanel permette di monitorare l’usura dell’utensile e inviare notifiche email sullo stato di avanzamento del lavoro.

Affidabilità e supporto Roland DG
SCOPRI DI PIU' SUI SERVIZI ROLAND DG CARE