Caraterísticas

Precisão de Fresagem numa grande variedade de materiais
A fresadora de precisão MDX-50 produz com uma qualidade excecional com um acabamento suave numa grande variedade de materiais e resinas tais como ABS, POM, nylon, espuma de plástico, cera de modelação, madeira química, contraplacado, madeira natural e mais. Crie protótipos a partir de materiais similares aos utilizados na produção final para testar a estrutura e aspetos funcionais e montar com outras partes.
Polioximetileno (POM)
Nylon
Cera para modelado
Acetal

Operação fácil e software intuitivo oferecem resultados excecionais

Liberte o seu tempo com uma produção desatendida
A MDX-50 apresenta um leque impressionante de funcionalidades automatizadas que permitem aos utilizadores fresar com confiança, mesmo quando não estão junto da máquina:
- O trocador automático de ferramentas permite uma operação desatendida durante o dia ou noite.
- Função de auto deteção corrige o comprimento da ferramenta para assegurar precisão de fresagem em qualquer trabalho.
- Eixo rotativo opcional disponível para fresagem fácil de superfícies complexas:
- Rotação automática de materiais de 0-a-360 graus
- Indicado para 2 lados, 4 lados ou ângulos personalizados
- Aumenta a rapidez da produção – tempo de produção encurtado

Fabricação digital
capaz de fresar uma vasta gama de materiais reduz o custo de fabrico de modelos, e permite aos utilizadores efetuar testes funcionais com características de material semelhantes às do produto final.
Controlo simples do painel da MDX-50
O painel de controlo integrado da MDX-50 faz com que a preparação de trabalhos de fresagem seja fácil. Ajuste o spindle e a velocidade de fresagem em tempo real e receba atualizações instantâneas sobre o status do trabalho.
Ambiente de trabalho extraordinariamente seguro e limpo
A MDX-50 foi projetada para uma operação segura e sem problemas, tornando-a ideal para uso em estúdio e ambientes educacionais. A cobertura garante uma operação segura e os resíduos estão contidos na bandeja de poeira integrada para criar um ambiente de trabalho limpo e mais confortável.

O Software CAM amigo do utilizador fornecido com a máquina oferece resultados excecionais
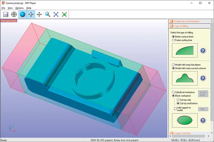
SRP Player CAM
Muito popular na indústria e na educação, o “SRP Player” software CAM intuitivo foi atualizado para coincidir com as funções avançadas da MDX-50. Configurações de fresagem podem ser definidas em cinco etapas simples, tornando a operação fácil, mesmo para aqueles que são novos na fresagem.
Características adicionais
- O software ClickMill permite controlar diretamente a MDX-50 para a fresagem de superfícies, perfuração de orifícios ou outras operações básicas.
- A MDX-50 é compatível com a linguagem de programação G-code NC, pelo que é muito adequada, tanto para aplicações profissionais quanto educativas.

Compatível com o Código-G
